德赢AC米兰官网
书记、校长信箱
人才招聘
校友
图书馆
访客及考生
教职工
学生
统一身份认证
网站首页
德赢AC米兰官网
学校简介
现任领导
学校章程
十四五规划
校训校风
机构设置
学校位置
交通路线
学校景色
组织机构
学科建设
学科概况
博士点
一级学科硕士
专业学位硕士
专业建设
科学研究
科学技术处
社会科学处
期刊社
包装研究院
国家地方联合工程研究中心
师资队伍
师资队伍
教学管理
质量工程
教学评估
研究生教育
本科生教育
招生工作
本科招生
研究生招生
国际教育招生
继续教育招生
科技学院招生
就业工作
对外交流
合作交流
国际教育
产学研合作
常用系统
网站首页
视觉工大
视觉形象识别系统
校史馆
渌江大讲堂
科创未来
创新创业
德赢AC米兰官网
学校简介
现任领导
学校章程
十四五规划
校训校风
机构设置
学校位置
交通路线
学校景色
组织机构
学科建设
学科概况
博士点
一级学科硕士
专业学位硕士
专业建设
科学研究
科学技术处
社会科学处
期刊社
包装研究院
国家地方联合工程研究中心
师资队伍
师资队伍
教学管理
质量工程
教学评估
研究生教育
本科生教育
招生工作
本科招生
研究生招生
国际教育招生
继续教育招生
科技学院招生
就业工作
对外交流
合作交流
国际教育
产学研合作
常用系统
常用站点
校友
图书馆
访客及考生
教职工
学生
书记、校长信箱
人才招聘
校友
图书馆
访客及考生
教职工
学生
校内资讯
当前位置是:
网站首页
->
校内资讯
->
通知公告
->
正文
导航菜单
通知公告
学术动态
工大要闻
博学校园
影像工大
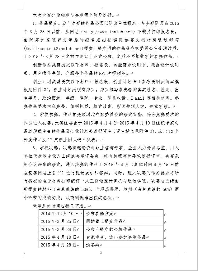
关于举办德赢AC米兰官网第五届大学生创新创业大赛的通知
发布时间:2015-01-04
|
来源:
|
作者:
|
浏览:次
上一篇:
德赢AC米兰官网冶金设备维修招标公告
下一篇:
德赢AC米兰官网冶金设备维修招标公告
最新新闻
德赢隆重举行2025级新生开学典礼暨军训动员大会
2025-09-15
一句叮嘱,照亮学子成长路
2025-09-14
中国联通湖南公司来校交流座谈
2025-09-13
校党委理论学习中心组开展2025年第十次集体学习
2025-09-12
汇聚青春力量,共话成长使命 党委书记刘望与青年学生亲切座谈
2025-09-12
德赢2025年迎新志愿者培训大会顺利召开
2025-09-12
校领导深入教学一线巡视开学第一课
2025-09-12
德赢召开庆祝第41个教师节大会
2025-09-11
最新动态
2025-09-12
德赢AC米兰官网异地就医直接结算政策知多少宣传片
2025-09-12
保密警示教育案例集
2025-09-11
2024年度德赢AC米兰官网部门决算
2025-09-11
德赢AC米兰官网2025年新生报到温馨提示(分校区版)
2025-09-08
因公临时赴澳门信息公示
2025-08-30
首届中俄“共同记忆:光影见证·精神永存”国际影视学术论坛征稿启事
2025-08-18
因公出国信息公示
2025-08-06
出国开展学术交流合作公示
2025-08-06
出国开展学术交流合作公示
2025-07-30
因公出国信息公示